Упродовж 6 березня-1 квітня в межах навчальної дисципліни «Основи психокорекції та психотерапії» студенти 4-го курсу спеціальності «Психологія» Національного університету «Острозька академія» слухали цикл лекцій про особливості напрямів психотерапії від психотерапевтів України й закордону. Лекторкою дисципліни й організаторкою зустрічей є докторка психологічних наук, професорка кафедри психології НаУОА Галина Гандзілевська.
Першу лекцію про когнітивно-поведінкову терапію та супервізію прочитала викладачка Жилінського університету (Словаччина), когнітивно-поведінкова терапевтка, супервізорка, PhDr Ева Шкорвагова.
Спікерка зазначила, що когнітивно-поведінкова терапія фокусується на конкретних життєвих змінах: вважається надзвичайно важливим спостерігати за тим, як клієнт змінює свою поведінку між сеансами, а не за тим, як змінюється його поведінка.
«КПТ є науковою: ми збираємо конкретні факти, вимірюємо частоту, тривалість і тяжкість проблемної поведінки. На основі цих даних ми формуємо гіпотези про взаємодію різних факторів, які потім емпірично перевіряємо. Так само, як і до гіпотез, ми ставимося до думок і переконань клієнта, достовірність або недостовірність яких необхідно дослідити й перевірити на практиці. Як правило, КПТ є освітньою, і її мета – досягнення клієнтом самостійності. Завдяки регулярній практиці клієнт набуває певних навичок, вчиться долати внутрішні стани й зовнішні ситуації, а також підвищує своє самопочуття й самооцінку»,
Спікером наступної лекції «Основи екзистенційного аналізу та логотерапії» став доктор філософії, психотерапевт практики «Екзистенціальний аналіз» В'ячеслав Халанський. Він є автором досліджень, присвячених попередженню вигорання та управлінню стресом, а після повномасштабного російського вторгнення заснував організацію «Психічне здоров’я та добробут для України».
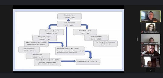
Під час лекції спікер розповів, що екзистенційний аналіз – це одна зі шкіл сучасної психотерапії, яка заснована на західноєвропейській філософській традиції феноменології та екзистенційної філософії.
«Сучасний екзистенційний аналіз Альфреда Лєнгле є продовженням та заглибленням логотерапії видатного австрійського психолога Віктора Франкла, центральним елементом якої є питання про сенс людського життя, духовний вимір буття людини у світі»,
Психотерапевтка, кандидатка психологічних наук, членкиня Всесвітньої асоціації позитивної психотерапії, Української асоціації позитивної психотерапії та Української спілки психотерапевтів Наталія Оксентюк прочитала лекцію про психотерапію та елементи позитивної психотерапії.
Спікерка закцентувала увагу на питаннях факторів ефективності у психотерапії й консультуванні, позитивної транскультуральної психотерапії, принципів позитивної терапії (принцип надії, балансу, самодопомоги) тощо. Також студенти практикували використання балансної моделі, в основі якої позитивне розуміння людини, як хорошої від природи й наділеної чотирма здібностями: фізичною, ментальною, соціальною та духовною.
«Позитивна психотерапія – це психотерапія реальністю та психотерапія здоровим глуздом»,
Також студенти мали можливість послухати лекцію «Мандалотерапія як метод роботи з внутрішніми ресурсами особистості». Спікерка – Тетяна Немировська, магістр психології, випускниця Острозької академії, консультантка з арттерапії, авторка техніки з мандалотерапії «Дерево Життя», психологиня ГО «Міжнародний благодійний фонд «Українська душа» (надання психологічної допомоги ВПО).
Тетяна Немировська розповіла про метод мандалотерапії, його переваги й принципи, які потрібно застосовувати на практиці.
«Мандалотерапія в контексті роботи з внутрішніми ресурсами особистості може бути ефективно поєднана з методикою BASIC Ph, яка складається з шести основних компонентів: вірування (belief), афект (affect), соціальна підтримка (social support), уява (imagination), когніція (cognition) та фізіологія (physiology). Кожен із цих компонентів може бути активізований у процесі мандалотерапії»,
Під час зустрічі студенти долучилися до процесу створення фізичної мандали-оберегу з ниток «Дерево Життя». За словами спікерки, це не лише творчий процес, але й можливість зануритися в медитативний стан, бо робота з цими матеріалами сприяє внутрішньому спокою та гармонії.
Завершальною стала лекція «Танцювально-рухова терапія», яку провела доцентка педагогічного факультету Університету Матея Бела в Банській Бистриці (Словаччина), танцювально-рухово терапевтка, PhDr Беата Житнякова Гургова.
«Танцювально-рухова терапія – це психотерапевтичне використання руху й танцю, за допомогою якого людина може залучати творчість до процесу сприяння своїй емоційній, когнітивній, фізичній та соціальній інтеграції»,
Також студенти мали можливість застосувати отримані знання з танцювально-рухової терапії на практиці.
Враженнями від участі поділилися студентки 4-го курсу спеціальності «Психологія» Надія Татаренко, Софія Федосюк, Дарина Сайко.
«Такі лекції є дуже важливими. Ми змогли почути різних людей, які працюють у певному напрямі психотерапії і які змогли поділитись своїм цінним досвідом із нами»,
«Усіх запрошених спікерів було дуже цікаво слухати. Ми змогли дізнатися нову інформацію, аби оновити знання й навички, які вже мали»,
«Насамперед хочу подякувати Галині Борисівні, завдяки якій ми змогли прослухати цей неймовірний практичний курс із чудовими висококваліфікованими фахівцями, які надихали й давали змогу практикуватися. Цей курс був не лише пізнавальним, а й дуже ресурсним, бо показав нові підходи до роботи із собою та іншими, дозволив зростати особисто й професійно»,


























